Instance Verification Kit (IVK)
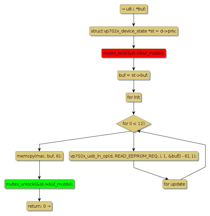
mutex lock @ [6767+27+/linux-3.19-rc1/drivers/media/usb/dvb-usb/vp702x.c]
Instance Signature: buf_mutex
|
The Matching Pair Graph:
|
|
Function Name
|
Control Flow Graph (CFG)
|
Events Flow Graph (EFG)
|
Source Correspondence
|
|
vp702x_read_mac_addr
|
|
|
[6650+20+/linux-3.19-rc1/drivers/media/usb/dvb-usb/vp702x.c]
|